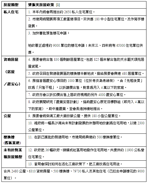
不過如此──小恩小惠梁少招 社會, 12年10月號, 42屆莊「鳴」(12-13) 不過如此──小恩小惠梁少招 文:周松齡 8月30日,行政長官梁振英舉行記者會公布房屋及土地供應政策,推出短中期的房屋「梁十招」。筆者以房屋類型作分類,梁十招措施請見下表(此為列表之摘錄,完整列表請見網上版): 梁十招房屋小拼盤 顯而易見,梁十招的基本路線就是以市場主導的房屋策略。以私人住宅為主菜,其數量佔最大比例;雖然今次重點之一為售賣資助房屋,包括置安心單位,但此亦脫離不了以市場來處理房屋分配;公屋依舊處於邊緣位置,政府只改變工廈、休憩用地的土地用途來增加公屋供應,而始終沒有另外撥地,例如空置土地。 無論對於基層抑或中產,這個房屋拼盤都不能滿足大家的房屋需求。如今次的置安心計劃,以市價7成的「折讓價」出售單位,月入3至4萬的住戶月供1.6萬就能上樓,供樓20年[2]。公屋方面,短期內只興建2480公屋單位,簡直「講出黎都嚇死人」,試問政府如何面對19萬輪候公屋的基層市民呢。 私樓雖然有相對為數不少,但大家買得起嗎?當大家走到街上,到地產公司的門口看看,現在樓市高企,粗略估計沒有300百萬也休想要買一個小小的單位。在香港這個發達城市,樓的功能似乎是用來炒的,而非居住。 梁振英政府想藉長期及持續地供應土地,以回應市民需求之餘,亦可壓抑樓市。前者莫再說了,而後者也難以達到其效果。一來供應不多,又沒有大推公營房屋來制衡私營市場;二來在地產商的眼中,沒有空置稅等規限,土地大可以囤積居奇,賣少賺多已乃兵家常事。這些政策根本沒有脫離將房屋推向商品化的運作模式,自然不能真正回應市民需求。說到底,其管治思維走不開以私營房屋做膽、以市場主導的房屋策略,終究沒有脫離地產霸權的軌道。 理想住屋想像 試想像,我們大學畢業後,每月工資大概$12000,以深水埗為例,若想租房自住,一間100多呎的劏房也要$3000左右;若要買樓,500呎的房子市值300萬,每月供$6000(一半薪金),也要供40年。水電費雜費生活費還沒有計算在內呢。是我們要向現實屈服、投降,還是這現實究竟太不合理?房屋,究竟是怎麼一回事? 且容我在此重提「住屋權」的概念。適足住屋權(RighttoAdequateHousing)[3],指每人都有權利為自己和家庭獲得相當的生活水準,包括足夠的食物、衣著和住房,並可以不斷改進生活條件。如若我們要供半生才能買到個「安樂窩」,這住屋權恐怕是太昂貴了。房屋竟淪為地產商競逐資本的產物,試問樓價被炒高後,得益的是誰,損失的又是誰? 我們應回到公營房屋的想像,由政府提供公屋予市民大眾。土地是市民大眾的,並非獨屬政府或者地產商;房屋是我們基本的需要,並不須以高價換得。現時的政府管治思維根本無以為市民服務,故此,梁振英政府將會制定的「長遠房屋策略」,理應不乏重申公屋的必要性,並應重新檢討香港房屋規劃,重塑市民的理想生活環境。 小小後記 筆游至此,筆者想起一首歌的歌詞。眼見基層大眾身水身汗,「搵個些少到月底點夠洗(奀過鬼),確係認真濕滯」。工資低,物價飛騰,只求溫飽;有的有幸能住在公屋,有的上樓無了期,只能屈居於呎價比豪宅更高的劏房裡…… 出左半斤力 想話攞番足八兩 家陣惡搵食 邊有半斤八兩咁理想(吹漲) 我地呢班打工仔 一生一世為錢幣做奴隸 個種辛苦折墮講出嚇鬼(死俾你睇) 咪話冇乜所謂 --《半斤八兩》歌詞,許冠傑,1976年 [1]行政長官公布房屋及土地供應政策記者會開場發言http://www.info.gov.hk/gia/general/201208/30/P201208300549.htm [2]置安心研七折發售http://news.sina.com.hk/news/2/1/1/2759865/1.htm [3]住屋權的定義摘錄自《熱窩》,香港房屋政策評議會編輯,2000年7月。 分享至: Leave a Reply Cancel Reply Your email address will not be published.CommentName* Email* Website 在瀏覽器中儲存顯示名稱、電子郵件地址及個人網站網址,以供下次發佈留言時使用。 六 × = 十二